Veřejné zasedání zastupitelstva města č. 4/2019 se bude konat dne 18. 11. 2019 od 16:30 hodin v zámeckém sále. Podklady jsou zveřejněny na stránkách města. Až podklady ze stránek města zmizí, zůstanou dostupné u nás.
Navržený program zasedání:
Krátce uvedeme obsah jednotlivých bodů:
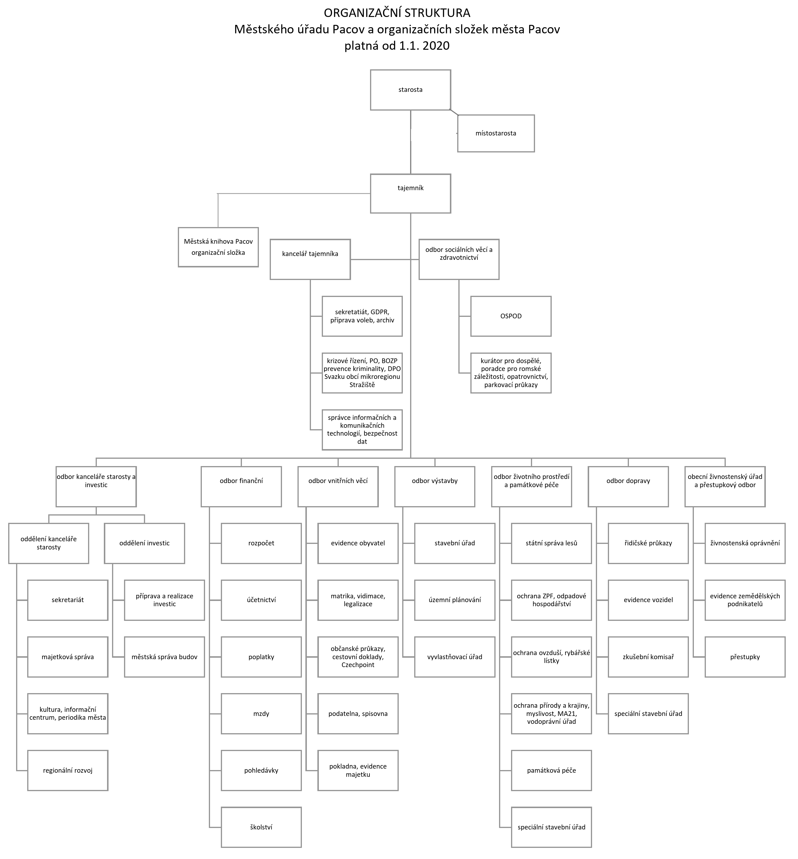
V podkladech pouze odkaz na to pravidelné zasílání podkladů zastupitelům (zápis jednání a usnesení rady). Usnesení rady jsou publikována i na stránkách města.. K tomuto lakonickému oznámení je připojen graf nové organizační struktury úřadu. Na jednání rady města 25.9.2019 byla totiž schválena výrazná reorganizace městského úřadu, která se také promítá do bodu 3 schůze - zrušení kulturního střediska. Schema nové organizační struktury najdete na konci tohoto článku
Obsahem tohoto bodu se navazuje na minulé zasedání zastupitelstva. Schválením navrženého usnesení se Pacov připojí jako člen do Národní síťe Zdravých měst a do Místní Agenda 21. Součástí podkladů je deklarace o zapojení města. Jedním z nástrojů NSZM jsou i participativní rozpočty s vyšším zapojením občanů.
Funkce městského kulturního střediska budou zařazeny pod kancelář starosty.
Fond pro talentované za dobu své existence přijal 5 žádostí o podporu. Z toho 2 byly zamítnuty kvůli pravidlům o místě bydliště. Úprava zakládací listiny umožní podpořit obyvatelé celého obvodu, který spravuje Pacov jako obec s rozšířenou působností.
Kraj převádí darem na město drobné pozemky související se stavbou domova důchodců.
Město se chystá nakoupit další lesní pozemek o výměře 9608m2.
Zastupitelé posoudí žádost o odprodej část pozemku zaploceného jako součást zahrady.
Věcná břemena související se zasíťováním budovaných parcel pro eon.
Věcná břemena související se zasíťováním plánovaného bytového domu pro eon.
Věcné břemeno související se zasíťováním stavební parcely.
….
